KTM Pierer Mobility Stock: What You Need To Know

N.Vehikl 147 views
KTM Pierer Mobility Stock: What You Need To Know

KTM Pierer Mobility Stock: What You Need to Know

What’s up, fellow investors and motorcycle enthusiasts! Today, we’re diving deep into the world of KTM Pierer Mobility stock , a name that’s been buzzing in the financial markets, especially among those who love two-wheeled adrenaline. If you’re curious about where this company is headed and whether its stock is a good bet, you’ve come to the right place, guys. We’re going to break down what makes Pierer Mobility tick, its recent performance, and what the future might hold for its shareholders. So, buckle up, or perhaps, strap on your helmets, because this is going to be an interesting ride!

Understanding Pierer Mobility AG

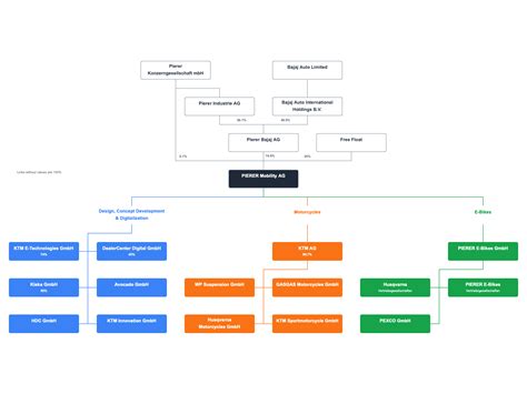
First things first, let’s get our heads around what exactly KTM Pierer Mobility stock represents. Pierer Mobility AG is the parent company of several iconic motorcycle brands, with KTM being the crown jewel. But it’s not just KTM; they also own Husqvarna Motorcycles and GASGAS , along with significant stakes in MV Agusta and CFMoto . This makes Pierer Mobility a powerhouse in the premium motorcycle segment, catering to a wide range of riders, from off-road adventurers to street bike enthusiasts. The company’s strategy has been quite aggressive, focusing on expanding its global footprint and product portfolio. They’ve been particularly keen on tapping into emerging markets and leveraging technological advancements to stay ahead of the curve. Think electric mobility, advanced rider assistance systems, and sustainable manufacturing practices – these are all part of their game plan. The brand synergy across KTM, Husqvarna, and GASGAS allows for significant cost efficiencies in research and development, manufacturing, and supply chain management, while still maintaining the distinct identity and performance characteristics of each marque. It’s a smart move, really, allowing them to capture a larger slice of the market pie without diluting the essence of what makes each brand special. Their commitment to racing, particularly in MotoGP with the KTM Factory Racing team and in various off-road disciplines, is not just about marketing; it’s deeply embedded in their DNA and serves as a crucial R&D platform. The lessons learned on the track often trickle down to their production bikes, offering consumers a taste of high-performance engineering. So, when you’re looking at Pierer Mobility stock, you’re not just investing in motorcycles; you’re investing in a legacy of performance, innovation, and a company that’s strategically positioned to dominate the premium two-wheeler market.

Recent Performance and Financial Health

Now, let’s talk turkey – how has KTM Pierer Mobility stock been doing lately? Like many companies, it’s been on a rollercoaster, influenced by global economic trends, supply chain issues, and shifts in consumer demand. However, Pierer Mobility has shown remarkable resilience. They’ve consistently reported strong revenue growth over the past few years, driven by robust sales across their brands and markets. Their financial health is generally viewed as solid, with a focus on profitability and efficient operations. Of course, no company is immune to challenges. Inflationary pressures, rising raw material costs, and geopolitical uncertainties can impact margins. But Pierer Mobility has been proactive in managing these risks, implementing price adjustments where necessary and optimizing their production processes. Their ability to navigate these choppy waters speaks volumes about their management team and their strategic foresight. Investors often look at metrics like earnings per share (EPS), revenue growth, and debt-to-equity ratio when assessing a stock. Pierer Mobility has generally performed well on these fronts, though it’s always wise to look at the latest quarterly and annual reports for the most up-to-date figures. Their expansion into new territories and the successful launch of new models have been key drivers of their success. The diversification of their product line, including a growing presence in electric bikes, is also a positive signal for long-term growth. It’s important to remember that the automotive sector, including motorcycles, is cyclical. However, Pierer Mobility’s focus on the premium segment tends to make it somewhat less sensitive to economic downturns compared to mass-market manufacturers. People who buy premium motorcycles are often enthusiasts with a higher disposable income, making them more resilient even in tougher economic times. The company’s strong brand loyalty and its ability to innovate also play a huge role in maintaining its market position and financial stability. Keep an eye on their investment in new technologies and their ability to bring those innovations to market effectively, as this will be a key determinant of their future success.

Why Invest in KTM Pierer Mobility Stock?

So, the big question is: should you consider putting your hard-earned cash into KTM Pierer Mobility stock ? Well, several factors make it an attractive proposition for certain investors. Firstly, the company operates in a niche but lucrative market – the premium motorcycle segment. This segment often boasts higher profit margins compared to the mass market. Secondly, Pierer Mobility has a strong brand portfolio with a cult following. KTM, especially, is synonymous with performance and racing, giving it a powerful brand equity that translates into customer loyalty and pricing power. The strategic acquisitions and partnerships, like the one with CFMoto, also provide avenues for growth and market penetration, particularly in Asia. Furthermore, the company is embracing the future. Their investments in electric mobility are crucial. As the world shifts towards greener transportation, Pierer Mobility’s early moves in developing electric bikes position them well to capture a significant share of this growing market. This forward-thinking approach is vital for long-term sustainability and growth. The company’s consistent focus on innovation, evidenced by its strong R&D spending and successful new model launches, suggests a dynamic business that is adapting to market changes. Lastly, their global presence is expanding, reducing reliance on any single market and diversifying revenue streams. This global reach, coupled with a strong product offering, provides a solid foundation for continued success. For investors looking for exposure to the powersports industry with a focus on premium brands and future-oriented technologies, Pierer Mobility stock presents a compelling case. It’s a blend of established performance and a clear vision for the future of motorcycling, which is a pretty exciting combination, if you ask me.

Potential Risks and Considerations

Now, no investment is a slam dunk, and KTM Pierer Mobility stock is no exception. It’s super important to talk about the potential downsides, guys. One of the biggest risks is the cyclical nature of the automotive industry . Motorcycle sales can be heavily influenced by economic downturns. When people tighten their belts, luxury purchases like high-performance motorcycles are often the first to go. So, a recession could definitely hit Pierer Mobility’s sales and profitability. Another factor to consider is intense competition . The motorcycle market is crowded with established players and new entrants, especially in the electric bike space. Staying ahead requires constant innovation and significant investment, which can strain resources. Then there are regulatory risks . Stricter emission standards and safety regulations, particularly in Europe and North America, can increase manufacturing costs and require substantial R&D to comply with. We also can’t ignore supply chain vulnerabilities . As we’ve seen globally, disruptions in the supply of critical components, like semiconductors or raw materials, can halt production and impact delivery schedules. This is a significant concern for any manufacturer. Geopolitical instability can also play a role, affecting international sales, production costs, and currency exchange rates. Lastly, while electric mobility is a growth area, the transition to electric vehicles itself poses a challenge. Developing new electric platforms, building charging infrastructure, and shifting consumer perception takes time and massive investment. There’s also the risk that battery technology might not advance as quickly as anticipated, or that consumers may be hesitant to adopt electric motorcycles fully. It’s a balancing act between investing heavily in the future and maintaining profitability in the present. Always do your homework, look at the company’s debt levels, its cash flow, and its strategies for mitigating these risks before making any investment decisions. Diversification is key, so don’t put all your eggs in one basket, even if that basket is a super cool KTM!

The Future Outlook for Pierer Mobility

Looking ahead, the future outlook for Pierer Mobility seems cautiously optimistic, fueled by strategic initiatives and market trends. The company’s commitment to expanding its product range, particularly in the electric vehicle segment , is a major growth driver. As urban mobility evolves and environmental consciousness grows, Pierer Mobility’s investments in electric motorcycles and scooters position it to capitalize on these shifts. They are not just dabbling; they are making significant strides with models like the Husqvarna E-Pilen and the KTM Freeride E-series. This diversification is key to future-proofing the business. Furthermore, their strategic partnerships, such as the enhanced collaboration with CFMoto, are designed to boost their presence in the crucial Chinese market and leverage shared R&D and manufacturing capabilities. This not only expands their geographical reach but also enhances their competitiveness through economies of scale. The company’s focus on premium and performance segments is expected to remain strong, appealing to a loyal customer base that values quality and cutting-edge technology. Continued investment in motorsport, which serves as a high-profile R&D platform, will likely keep their brands at the forefront of innovation and desirability. While challenges like supply chain disruptions and economic volatility persist, Pierer Mobility’s experienced management team has a track record of navigating these complexities effectively. Their ability to adapt to changing consumer preferences, integrate new technologies, and expand into high-growth markets suggests a company that is well-equipped for the future. For investors, the story of Pierer Mobility is one of a company rooted in performance heritage but aggressively pursuing innovation and market expansion. It’s a dynamic narrative that could translate into compelling returns, provided they can successfully execute their ambitious plans and manage the inherent risks of the global automotive industry. Keep a close eye on their new model launches, especially in the electric space, and their progress in key international markets. The journey is far from over, and it looks set to be an exciting one!

Final Thoughts

So there you have it, guys! We’ve taken a pretty comprehensive look at KTM Pierer Mobility stock . We’ve covered what the company does, its financial standing, the reasons why it might be a good investment, and the risks involved. Ultimately, whether KTM Pierer Mobility stock is the right fit for your portfolio depends on your individual investment goals, risk tolerance, and market outlook. It’s a company with a strong legacy, iconic brands, and a clear vision for the future, particularly with its push into electric mobility and expansion in key global markets. However, like any investment, it comes with its own set of challenges, from economic cycles to intense competition and supply chain issues. Always remember to do your own due diligence . Look at the latest financial reports, understand the competitive landscape, and consider how Pierer Mobility fits into your broader investment strategy. Investing in the motorcycle industry can be thrilling, especially when it involves brands as passionate and performance-driven as KTM, Husqvarna, and GASGAS. Stay informed, stay savvy, and happy investing!